CFCF2205F.Simons and Reconstructing His Roads
提高+/省选-
通过率:0%
AC君温馨提醒
该题目为【codeforces】题库的题目,您提交的代码将被提交至codeforces进行远程评测,并由ACGO抓取测评结果后进行展示。由于远程测评的测评机由其他平台提供,我们无法保证该服务的稳定性,若提交后无反应,请等待一段时间后再进行重试。
题目描述
一直在下落,但我总能找到出口。
—— SHUN, DYING FOR YOU
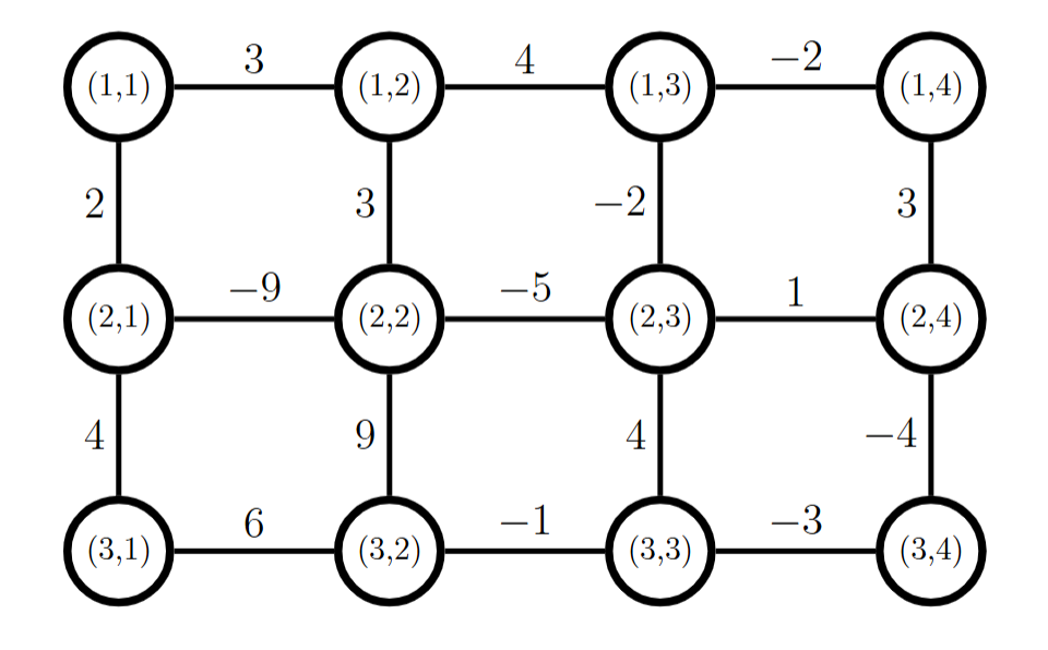
城市中有 n×m 个路口,编号为 (1,1),(1,2),…,(n,m)。第一个数字表示行号,第二个数字表示列号。
仅存在(且只存在)如下两种街道:$ (i,j) $ 与 $ (i+1,j) $ 之间有街道,或 $ (i,j) $ 与 $ (i,j+1) $ 之间有街道。$ (i, j) $ 与 $ (i + 1, j) $ 之间的街道权值为 wi,j,$ (i, j) $ 与 $ (i, j + 1) $ 之间的街道权值为 vi,j。
Simons 计划重建一些街道。由于一些事故,有些街道无法被重建,其他的街道可选择性重建。
对于每个路口,如果与其相邻的被重建街道条数为偶数,Simons 将该路口称为“优雅”的。如果所有路口都是优雅的,则称整个重建方案为“优美重建”。
重建方案的美丽度计算如下:
- 最开始美丽度为 0。
- 对于每一行 i 从 1 到 n−1,设本行被重建的街道在第 c1<c2<c3<⋯ 列,则将 wi,c1−wi,c2+wi,c3−wi,c4+⋯ 累加到美丽度中。
- 同理,对于每一列 j 从 1 到 m−1,设本列被重建的街道在第 r1<r2<r3<⋯ 行,则将 vr1,j−vr2,j+vr3,j−vr4,j+⋯ 累加到美丽度中。
换句话说,如果某条街道在其所属行或列被重建的街道中处于奇数位置,则将权值加到美丽度中;否则减去权值。
例如,下图中的街道和路口均可被重建:

我们可得到如下的优美重建方案:

该重建方案的美丽度为 3+4+2−(−9)−(−2)+9+1−(−1)−(−3)−(−4)=38。
请你帮助 Simons,求出所有优美重建方案中美丽度的最大值。
输入格式
每个测试点包含多组测试数据。第一行包含整数 t,表示测试数据组数(1≤t≤5⋅104)。
每组数据第一行包含两个整数 n 和 m(2≤n,m≤2⋅105,n⋅m≤4⋅105)——表示行数和列数。
接下来 n−1 行,每行 m 个整数 wi,j(−109≤wi,j≤109),表示 $ (i, j) $ 与 $ (i+1, j) $ 之间的街道权值。
接下来 n 行,每行 m−1 个整数 vi,j(−109≤vi,j≤109),表示 $ (i, j) $ 与 $ (i, j+1) $ 之间的街道权值。
接下来 n−1 行,每行 m 个字符 pi,j(pi,j∈{0,1}),若 pi,j=0,表示 $ (i, j) $ 与 $ (i+1, j) $ 之间的街道无法重建,反之可以重建。
接下来 n 行,每行 m−1 个字符 qi,j(qi,j∈{0,1}),若 qi,j=0,表示 $ (i, j) $ 与 $ (i, j+1) $ 之间的街道无法重建,反之可以重建。
保证所有测试数据中 ∑n⋅m≤4⋅105。
输出格式
对于每组测试数据,输出一个整数,表示所有优美重建方案中的最大美丽度。
输入输出样例
输入#1
4 3 4 2 3 -2 3 4 9 4 -4 3 4 -2 -9 -5 1 6 -1 -3 1111 1111 111 111 111 2 4 4 23 1 35 6 12 -17 -14 1 -40 0100 000 101 3 3 1 0 1 0 1 0 1 0 0 1 0 0 110 111 10 11 11 3 4 13 7 6 -12 3 -5 12 -6 -3 10 -15 -5 8 -11 10 0 -5 1111 0110 110 101 010
输出#1
38 0 4 8
说明/提示
第一个测试点的解释见描述部分。
第二个测试点中,只有唯一的优美重建方案:Simons 不重建任何街道,所以最大美丽度为 0。